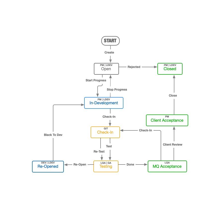
Beautifully Drawn Flowchart Symbols
Cool Flowchart Symbols are hand-crafted scalable vector graphics built for Omnigraffle.* Create amazing flowcharts and process flow diagrams. Includes beautifully drawn symbols for processes, hardware, popular document types, databases, and Sprint process diagrams.
* Sketch version coming soon.